总结
# 8. 总结
# 完整代码:https://gitee.com/Filwaod/springcloud (opens new window)
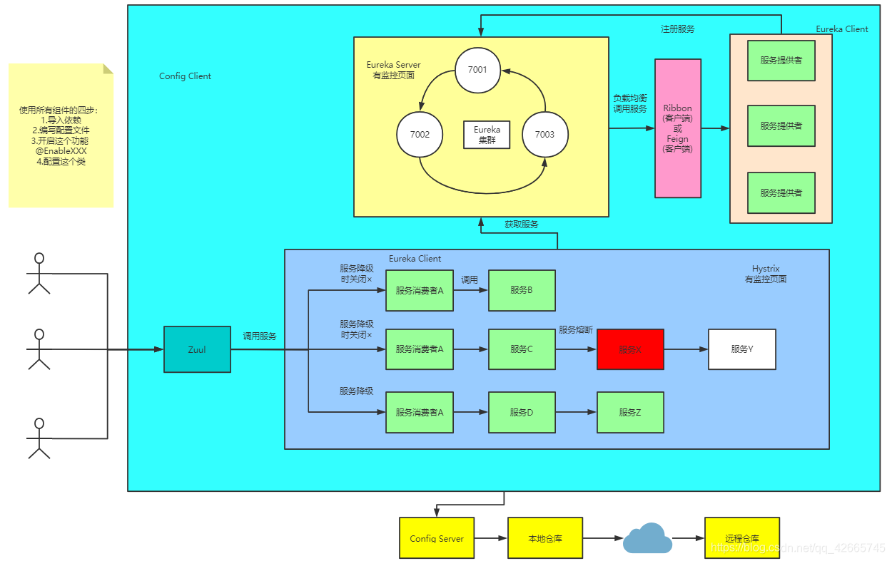
# 使用所有组件的四步:
- 导入依赖
- 编写配置文件
- 开启这个功能
@EnableXXX - 配置这个类
学习完 Spring Cloud NetFlix 总结图

编辑 (opens new window)
上次更新: 2024/06/09, 21:19:54
Friedy's blog 学习完 Spring Cloud NetFlix 总结图
